中東情勢の影響で医療用資材が不足する不安 患者団体ら上野厚労相に安定供給訴え
中東情勢の不安定化が長引く中、全国がん患者団体連合会や日本癌治療学会など、がんや難病に関する6団体は4月23日、医療用資材の安定供給を求める要望書を改めて上野賢一郎・厚生労働相に手渡した。
上野厚労相は、「高市総理から命に関わることは最優先にと指示をいただいている」と答えたといい、医療資材の不足がないよう今後も対策を続けていく意思が示されたという。

要望書を手渡す患者団体代表らと上野厚労相(右から4番目)
医療記者の岩永直子が吟味・取材した情報を深掘りしてお届けします。サポートメンバーのご支援のおかげで多くの記事を無料で公開できています。品質や頻度を保つため、サポートいただける方はぜひ下記ボタンから月額のサポートメンバーをご検討ください。
医療用手袋などで不足が出始め
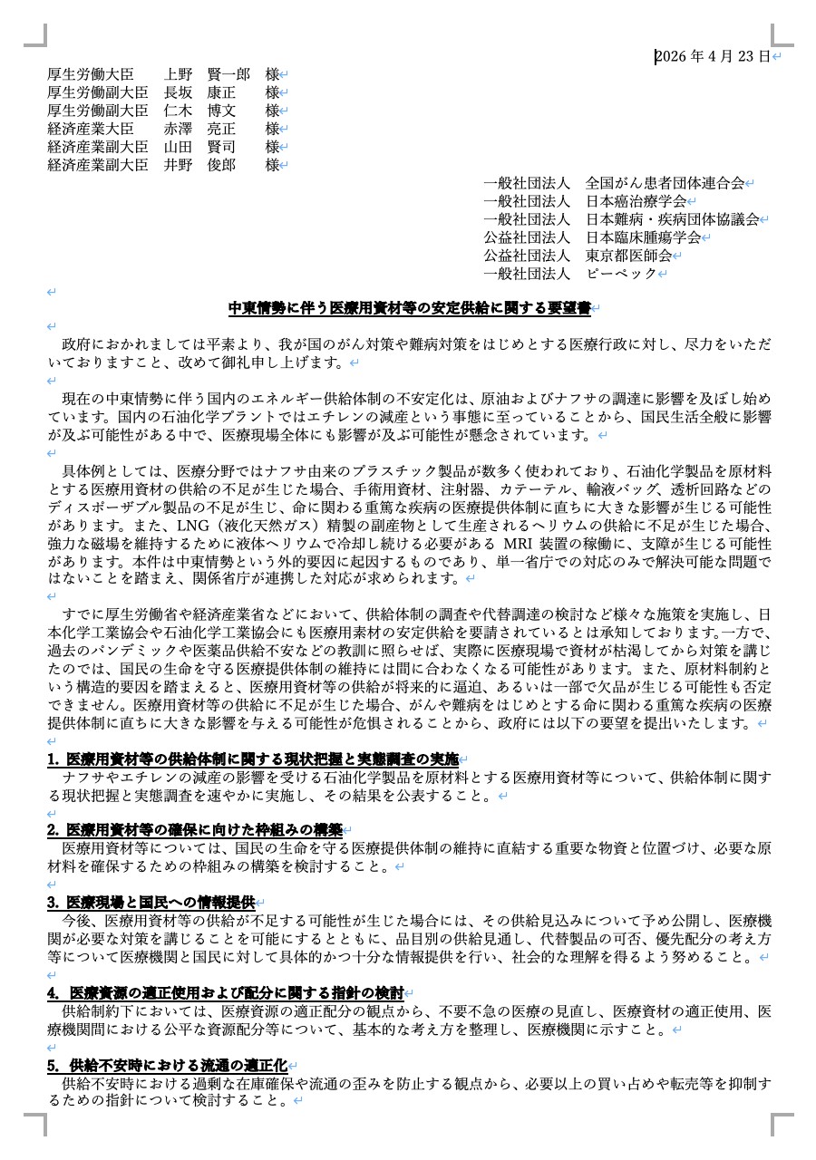
今回手渡されたのは、「中東情勢に伴う医療用資材等の安定供給に関する要望書」。
4月1日に、「全国がん患者団体連合会」「日本癌治療学会」「日本難病・疾病団体協議会」「日本臨床腫瘍学会」「ピーペック」の5団体が提出したが、今回は新たに東京都医師会も名を連ねた。
要望書では、中東情勢で原油やナフサの調達に影響が及び始め、石油化学製品を原材料とする手術用資材、注射器、カテーテル、輸液バッグ、透析回路など医療用資材の供給が不足する可能性を指摘。

要望書
がんや難病をはじめとする重い病気では、こうした医療用資材の不足は必要な医療が受けられなくなる恐れもあることから、医療用資材等の供給体制に関する現状把握、医療用資材等の確保に向けた枠組みの構築、医療現場と国民への情報提供など5項目を求めている。
政府は今月20日時点で4970の医療機関から医療物資の供給不安に関する相談が寄せられたことを明らかにしている。多くは医療用手袋の不足に対する相談で、政府は今月16日にまず備蓄5000万枚を医療機関に放出することを決めている。

中東情勢の影響を受ける医薬品、医療機器、医療物資等の確保対策本部資料より
高市総理は「命に関わることは最優先」と指示
上野厚労相への手渡し後、記者団への取材に患者団体らが答えた。

手渡し後、記者団への取材に答える患者団体代表ら
同席した自民党の橋本岳衆院議員は、「上野大臣からはまず、『高市総理から命に関わることは最優先というお言葉をいただいている。赤澤経済産業大臣と連携してしっかり対応する。中小企業庁の方が、今、優先することはないという趣旨の発言があったけれども、それは今、現時点はということなのであって、やはり何かしら不安になるようなことがある場合には、やはり命に対応することを最優先するということは赤澤大臣とお話をしている』ということでありました」と上野厚労相との受け答えを説明した。
また、何らかの段階で流通が滞り供給不足が生じる「目詰まり」については、「具体的にいろんな情報を集めていて、15か所改善した。これからもそういうことはしっかりやっていきたい」と上野厚労相が答えたと説明した。
吉野孝之・日本癌治療学会、日本臨床腫瘍学会両理事長は、「私の方からは、がん患者さんは治療が切れることが命の切れ目になるということで、生きる・死ぬ、生死の間にある。政府が行われている今までの対応に関しては本当に感謝していることと、不安が出ないように情報をしっかり出していく、情報の見える化こそ、患者さんや社会の不安を減らして、その結果、適正な対応ができる」と要望したことを説明した。
その上で、「手袋は本当にないんじゃないかとなると、買い占めが始まって、ますます物品が足りなくなるので、やはり適正化が重要。がん治療を行う医療従事者の多くがこの2つの学会、特に医師は所属してるので、学会も精一杯協力して連携を取っていきたいと申し入れました」と説明した。
希少疾患や在宅患者にも届くように
大坪恵太・日本難病・疾病団体協議会事務局長は3点を要望。
難病患者は、基本的にずっと治療やケアを続けているので、医療資材の安定供給が途切れると命に関わるため、きちんと確保してほしいということが1点。
2点目は、難病の中でも特に患者数の少ない疾患の人は代替製品もなく、そもそも供給も少ないので、しっかり必要物資を届ける体制を作ること。
3点目は、難病の中でも、在宅医療を受けていて声が届きにくい人について、24時間365日ケアを受けて生活しているため、しっかりと医療資材を届ける仕組みを確保することを要望したという。
これに対して、上野厚労相はこう答えたと大坪さんは語った。
「4月に入って、対策本部も含めて立ち上げていただき、医療機関の方にも調査をしっかりと行っているとお話いただき、今後についてもで厚労省で作っている医療機関等情報支援システム(G-MIS)を使って随時声を受け付けていること、難病対策課という厚労省の課がありますので、その課を通じても引き続き声を寄せていただければ迅速に対応していきたいというような心強いお言葉をいただきました」
宿野部武志・ピーペック代表理事は、自身が生まれつきの腎疾患を持ち、40年間人工透析を続けていることを説明。透析の人や、腎臓病コミュニティも作っていて、透析をしている人の声を聞いている立場から説明した。
「まず3月末ぐらいの状況では、かなり不安が大きくて、患者さんも、メディアの発信を見てとても不安を抱いていた。週3回透析に行かなければいけない、透析をやらないと命の切れ目ということもあるので、しかも機械も複数使ってるので、医療機器が1つでも欠けると透析ができない」と不安を抱いていたことを説明。
しかし、「4月の頭になってから、政府の方で対策を様々取っていただいてることがとても安心材料として感謝を持っているということを申し上げた。それとともに、『情報の見える化』は、なかなか政府として細かく出せない事情もあると思うのですけれども、やはり安心して透析が受けられる情報をできるだけ速やかに正確に細やかに出していただけると、患者とその家族が安心しますので、これからさらに善処していただきたいということを申し上げさせていただいた」と語った。
「それに対して大臣からご理解いただいたのではないかなという風に受け止めているところでございます」と透析患者の願いを受け止めてもらったことを報告した。
進行がん治療中の患者として「有事の時に分断を生まないように」
全国がん患者団体連合会事務局長の轟浩美さんは、進行がんの治療中で、この日も治療を受けてから大臣との面談に参加した。
「病院の中では今日の時点では何も混乱はもちろん起きていない。そのことを、私は日本の政治を信じたいと思っているし、上野厚労大臣や総理がおっしゃってることを信じたいと思っています」と語った。
その上で、
「ただ、何か有事の際に、病の中での優先順位がついてきた場合に、分断が起きるのは非常に悲しいことなので、いざそういうことが起きた時にはどういうような対応をしていくのかというようなことについては、治療を受けている者が早めに理解をしていくことが大事なんじゃないかということをお伝えしました」
と、患者間で分断を生まないよう、政府からの早めの情報提供を求めた。
上野厚労相は、「承知しました」と答えたという。
4月1日に副大臣に要望書を渡した時から変化があったか記者から尋ねたところ、全がん連の天野慎介理事長は、こう改善されている状況を述べた。
「副大臣に、手交した頃は、ちょうど対策本部が立ち上がった直後で、業界団体に対しても個別に政府から要請が出ていた直後でした。その後、経産省、厚労省が合同で様々な対策をとってきていただいて、個別の医療品目の供給不安、あるいは目詰まりを対処していただいてることは、明確な進歩。それについては今日、大臣に直接感謝を申し上げました」
「4月の上旬よりは、それぞれの個別の対策が進歩してるとは感じております」
さらに中東情勢の混乱が長引いた場合の対策について、何か要望したか質問したところ、
「現時点では、一部、医療用手袋とかで不足した品目が出ていますが、基本的には現時点では政府の方で対応していただいてるという理解です。今後、より長期化して事態が深刻化した場合には、医療に対して優先的な対応をしていただきたいということは今日は大臣に直接申し上げた。それに対して、大臣からは、『総理からも直接命が最優先だと、品目が欠けることはあってはならないと指示をいただいてるので、それは当然だ』というような受け答えがありました」と答えた。
医療記者の岩永直子が吟味・取材した情報を深掘りしてお届けします。サポートメンバーのご支援のおかげで多くの記事を無料で公開できています。品質や頻度を保つため、サポートいただける方はぜひ下記ボタンから月額のサポートメンバーをご検討ください。
すでに登録済みの方は こちら
提携媒体
コラボ実績
提携媒体・コラボ実績
